Carimati Group

ABOUT US
IL GRUPPO
Carimati Group unisce l’esperienza di Carimati, IBA e CSY nella realizzazione di soluzioni su misura per ogni esigenza d’arredo.
La combinazione di marchi consolidati ed emergenti ci permette di collaborare con progettisti diversi e di operare su prodotti e posizionamenti estremamente vari, offrendo soluzioni pensate per ogni tipo di cliente.
Competenza, professionalità e dedizione dei nostri team caratterizzano un gruppo che ha fatto della tradizione, della passione e dell’innovazione i capisaldi di una produzione interamente Made in Italy.
La sede ha una superficie coperta di circa 5.000 mq, circondata da un terreno di
proprietà di quasi 8.000 mq.
Gli spazi interni sono così distribuiti:
- uffici tecnici e amministrativi: circa 800 mq
- area di produzione legno: circa 2.800 mq
- area di produzione acciaio: circa 400 mq
- zona verniciatura: circa 400 mq
- magazzino e area di carico: circa 600 mq
- tettoie esterne: circa 400 mq
Where we are
La sede

La storia
Vision
Valorizzare unicità e originalità come simboli di esclusività, attraverso la realizzazione di soluzioni d’arredo su misura capaci di esaltare l’ambiente circostante.
Mission
Realizzare prodotti di design caratterizzati da elevati standard qualitativi, grazie ai valori di un gruppo che riconosce nella forza della tradizione, nella personalizzazione delle soluzioni e nell’innovazione tecnologica i pilastri della propria struttura. Nulla valorizza un prodotto più della sua unicità.
Strategia
Carimati Group nasce dalla volontà di innovare. Pensare fuori dagli schemi è essenziale per chi sceglie di realizzare soluzioni sempre uniche e mai convenzionali.
La nostra strategia bilancia audacia, responsabilità e autenticità nello sviluppo di ogni progetto.
Metodo
II nostro approccio consente al cliente di seguire il progetto dall’incontro preliminare
fino alla consegna chiavi in mano.
Qualità
Ricerca e innovazione sono alla base dell’unicità delle nostre realizzazioni. Ogni progetto nasce da un accurato processo di studio, che combina estetica, design e una selezione attenta dei materiali. In Carimati Group sviluppiamo soluzioni su misura che uniscono creatività e competenza tecnica, convinti che la vera forza di un progetto personalizzato risieda nella sua sartorialità.
Il nostro sistema di gestione della qualità, conforme alla norma ISO 9001, garantisce il controllo costante di ogni fase del processo produttivo in Carimati Srl (che comprende Carimati e IBA). Attraverso procedure codificate e moduli operativi, monitoriamo e documentiamo ogni attività, assicurando tracciabilità, efficienza e miglioramento
continuo. Questo approccio ci permette di mantenere standard elevati di qualità e di soddisfare pienamente le esigenze dei nostri clienti.
Sostenibilità
Carimati S.r.l. ha ottenuto la certificazione ECOL360° Performance di Sostenibilità, che attesta l’impegno concreto nella gestione virtuosa e sostenibile dei rifiuti industriali.
ECOL360° è il report di Recycla che misura le performance ambientali delle aziende aderenti, attraverso indicatori chiave legati al recupero dei rifiuti, al risparmio di combustibili fossili e al riutilizzo degli imballaggi.
La rendicontazione permette di monitorare i risultati e impostare azioni di miglioramento continuo, con metodologia validata da Bureau Veritas Nexta.
Indicatori 2025 – Carimati S.r.l.
- Rifiuti avviati a recupero: 100%
- Combustibile fossile risparmiato: 1 TEP*
- Imballaggi riutilizzati: 180 kg
*TEP = tonnellate di petrolio equivalente
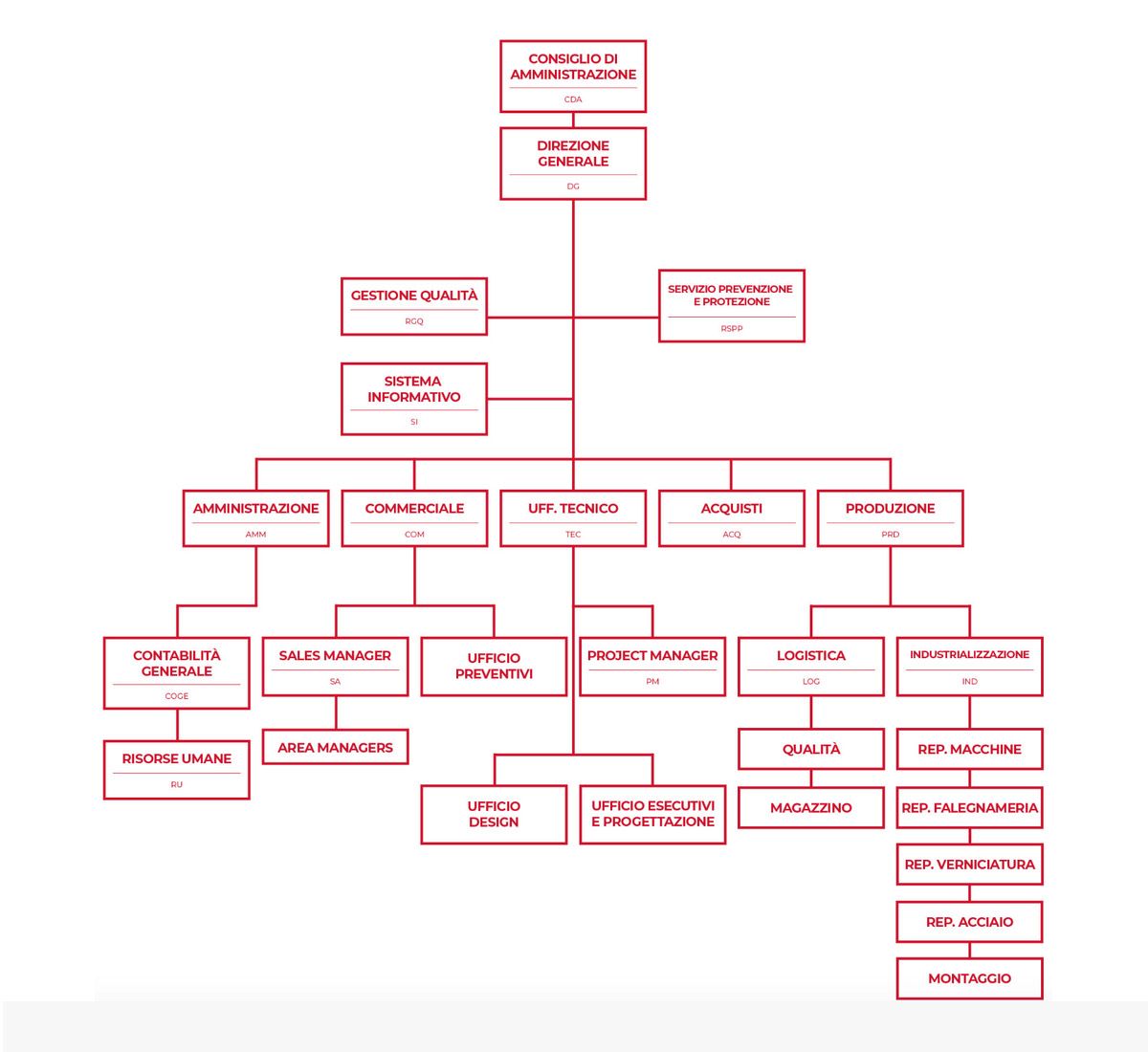
Governance e organigramma
Carimati Group S.r.l. è una holding che detiene le partecipazioni di due società operative: Carimati S.r.l. e CSY S.r.l.
Il gruppo nasce con l'obiettivo di consolidare e valorizzare le competenze acquisite nel settore dell'arredamento su misura, sia per il mercato Ho.Re.Ca. che per il settore nautico di lusso. La struttura societaria è stata pensata per massimizzare l'efficienza e la sinergia tra le diverse attività produttive, con una particolare attenzione all'espansione nel mercato dei super yacht.
L'azienda ha sede a Scanzorosciate (BG), un'area strategicamente vicina a importanti poli industriali e logistici. Il gruppo è gestito da un consiglio di amministrazione che include membri esperti con ruoli chiave per guidare l'espansione e l'innovazione del business.
Le partecipazioni del gruppo sono così strutturate:
- Carimati Group S.r.l. è la capogruppo.
- Carimati S.r.l., fondata nel 2006, è specializzata nella produzione di arredamenti su misura per locali pubblici e privati, con una forte presenza nel mercato nautico.
- CSY S.r.l., costituita nel 2023, si focalizza sulla progettazione e realizzazione di arredamenti per grandi yacht e imbarcazioni di lusso.
Organigramma
Carimati Group: eccellenza italiana nell’arredamento su misura
Carimati Group
Carimati Group è oggi un punto di riferimento internazionale per la progettazione e realizzazione di arredamenti su misura destinati al settore contract di alta gamma. La sua storia affonda le radici in oltre un secolo di esperienza, che ha permesso al gruppo di consolidare competenze uniche, unendo tradizione artigianale e innovazione tecnologica.
Due realtà complementari: Carimati e Carimati Superyacht
Il gruppo si distingue per la sua struttura sinergica, articolata in due divisioni specializzate. Carimati si occupa della creazione di arredi esclusivi per hotel, residenze di lusso e progetti speciali, rispondendo alle esigenze di committenti che cercano qualità, stile e unicità. Parallelamente, Carimati Superyacht è dedicata all’allestimento e alla personalizzazione degli interni di yacht e superyacht, un ambito che richiede precisione, creatività e attenzione al dettaglio.
Produzione interna e tecnologie evolute
Ogni fase del processo produttivo viene gestita direttamente all’interno degli stabilimenti di Bergamo, che rappresentano il cuore pulsante del gruppo. Qui convivono la falegnameria artigianale, i reparti specializzati in metalli e verniciature e i sistemi produttivi più avanzati, sviluppati secondo i principi dell’Industria 4.0. Questa integrazione consente a Carimati Group di mantenere il pieno controllo della qualità, garantendo la massima cura in ogni dettaglio e tempi di realizzazione efficienti.
Team multidisciplinare e soluzioni tailor-made
Al centro del successo del gruppo c’è un team multidisciplinare composto da architetti, designer e ingegneri altamente qualificati. La loro missione è trasformare le idee del cliente in progetti concreti, curando ogni fase: dalla progettazione tecnica alla scelta dei materiali, fino alla realizzazione finale. Le soluzioni sono sempre tailor-made, arricchite da materiali pregiati, finiture esclusive e dettagli di grande raffinatezza, capaci di rendere ogni ambiente non solo funzionale ma anche espressione di un’esperienza estetica unica.
Un servizio completo a livello internazionale
Carimati Group offre un accompagnamento costante lungo tutto il percorso progettuale. La gamma dei servizi comprende consulenza iniziale, rilievi accurati, sviluppo di disegni esecutivi, produzione, logistica e montaggio in qualsiasi parte del mondo. Grazie a questa formula “chiavi in mano”, i clienti possono contare su un partner affidabile e presente in ogni fase del progetto.
Tradizione e innovazione per creare spazi unici
L’unione tra maestria artigianale e capacità industriale rappresenta il vero valore distintivo di Carimati Group. Questa combinazione permette di dare vita a spazi esclusivi, innovativi e duraturi, sia a terra che in mare. Con un approccio che fonde passione, competenza e ricerca costante, il gruppo continua a interpretare l’eccellenza del design italiano, portando nel mondo ambienti che incarnano lusso, qualità e personalizzazione.





